
Am Freitag, den 20. Juni hat Mag. Reinhard Bauer mit Auszeichnung im Rahmen des Lifelong Learning Kollegs (LLL-Kolleg) promoviert: Er hat damit seine Dissertation äußerst erfolgreich verteidigt. Seine Arbeit “Didaktische Entwurfsmuster. Diskursanalyitsche Annäherung an den Muster-Ansatz von Christopher Alexander und Implikationen für die Unterrichtsgestaltung” beschäftigt sich mit der Frage, wie die im Kontext der Architektur entwickelte Mustertheorie von Christopher Alexander für die Unterrichtsgestaltung genutzt werden kann. 1 Didaktische Entwurfsmuster sollen die häufig beklagte Lücke zwischen Theorie und Praxis überwinden und komplexe bildungstheoretische Anforderungen in realisierbare Unterrichtsentwürfe umsetzen helfen.
Muster – Mustersprache – Didaktische Entwurfsmuster

In seiner Dissertation untersucht Reinhard Bauer inwieweit „Pattern Language“ – ein für die Architektur entwickeltes Analyse- und Beschreibungssystem – auch für didaktische Gestaltung genutzt werden kann. Unter einem „Muster“ (Pattern) wird dabei ein in der Praxis sich bereits vielfach bewährter allgemeiner Lösungsansatz bezeichnet, der innerhalb eines bestimmten Kontextes in vielfach unterschiedlicher Weise umgesetzt werden kann. Eine Mustersprache ist eine umfangreiche Sammlung untereinander vernetzter Muster, die für Probleme eines bestimmten Fachgebiets Gestaltungsempfehlungen anbietet. Die deutsche Übersetzung von „Pattern“ auf „Muster“ ist dabei unglücklich und irreführend, weil sie entweder auf eine wiederholende Darstellung (z.B. Ornament) oder auf eine Vorlage bzw. Schablone verweist. Didaktische Entwurfsmuster wollen hingegen als eine allgemeine Handlungsheuristik verstanden werden, die so offen ist, dass sie denselben Lösungsansatz in vielfältiger Weise realisieren kann.
Didaktische Entwurfsmuster lassen sich vielleicht in einer ersten Näherung mit der Umsetzung didaktischer Prinzipien für bestimmte Unterrichtssituationen vergleichen. Weil sie jedoch die generische Antwort auf ein Problem in einem bestimmten Kontext (Umfeld) darstellen, sind sie nicht nur „pädagogische Slogans“, die weder theoretische Klarheit noch konkrete Entscheidungshilfen bringen (Meyer 1994:210) 2 .
Im Gegenteil: Didaktische Entwurfsmuster sollen gerade die häufig beklagte Lücke zwischen Theorie und Praxis überwinden und komplexe bildungstheoretische Anforderungen in realisierbare Unterrichtsentwürfe umsetzen helfen. Es besteht die Hoffnung, dass didaktische Entwurfsmuster das über Jahrzehnte angesammelte komplexe Wissen von berufserfahrenen Lehrenden („tacit knowledge“ vgl. Polanyi 1985; Neuweg 1999) 3 4
besonders gut an berufseinsteigende Lehrende aufbereiten und kommunizieren können.
Fünf Aspekte, die ich hervorheben möchte

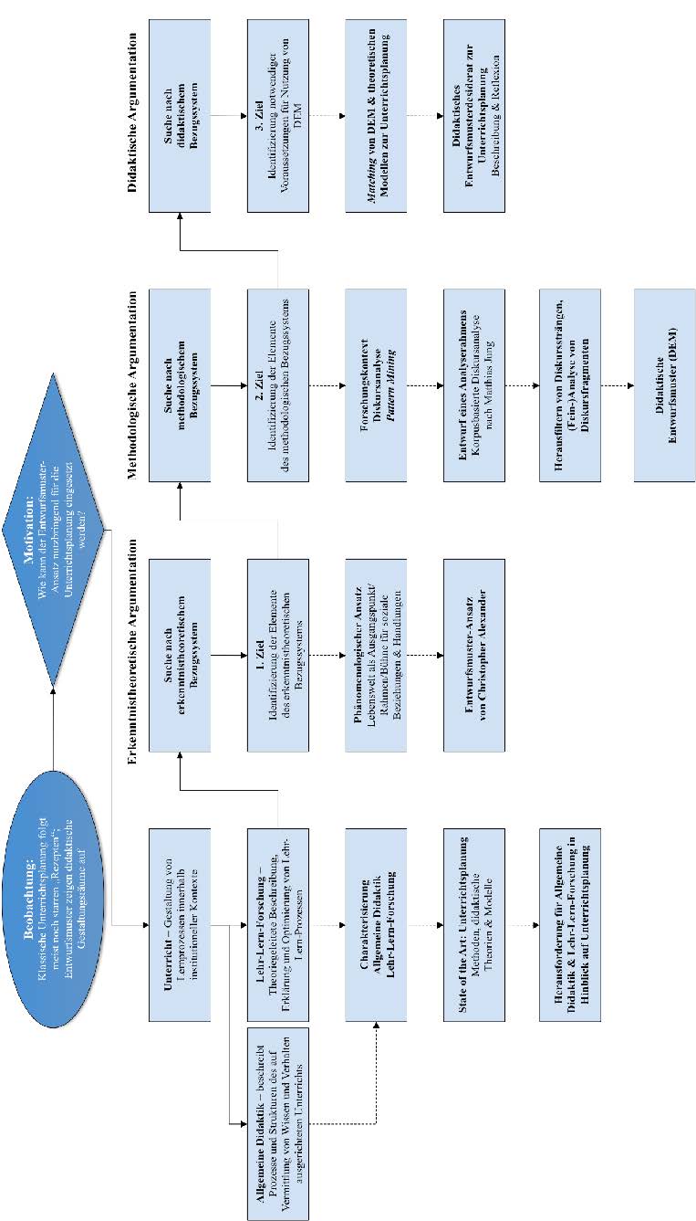
Die Arbeit ist in mehrfacher Hinsicht komplex aufgebaut. Ich möchte daher von einer bloß sequentiellen inhaltlichen Darstellen der Inhalte absehen, sondern Form und inhaltliche Aspekte gemeinsam darstellen:
- Die Dissertation spiegelt in ihrem Aufbau die formale Grundstruktur des Muster-Ansatzes wider, indem sie sich in fünf (Buch-)Teile gliedert, die nach den Musterelementen benannt sind: Umfeld-Problem-Spannungsfeld-Lösung-Konsequenzen. Die Arbeit untersucht daher nicht nur den Muster-Ansatz sondern präsentiert sich selbst als ein Entwurfsmuster für weitere Forschung.
- Zwei empirische Studien werden nicht – wie üblich – als (Teil-)Ergebnisse präsentiert, sondern dienen vor allem der Hinführung zur eigentlichen Forschungsfrage. 14 offene Interviews mit LehrexpertInnen zeigen auf, dass sie alle unabhängig voneinander bei ihrer individuellen Unterrichtsplanung Faktoren für „guten“ oder „lebendigen“ Unterricht realisieren wollen, die – trotz ganz unterschiedliche Bezeichnungen – Gemeinsamkeiten und Überlappungen aufweisen. Eine umfassend ausgearbeitete diskursanalytische Studie zeichnet detailliert den Einfluss verschiedener inhaltlicher Aspekte der theoretischen Konzeption von Christopher Alexander auf andere Gestaltungsbereiche nach. Sowohl Interviews mit ExpertInnen als auch eine rezeptionsgeschichtliche Annäherung durch eine Zitationsanalyse einschlägiger Publikationen zeigen, dass der Pattern-Ansatz von der Architektur zuerst auf technische Bereiche (Softwareentwicklung, Human-Computer Interface- und Web-Design) übertragen wurde um später dann auch in andere Fachgebiete wie Organisationsentwicklung und Pädagogik einzufließen.
- Unter dem Motto „Vom Entdecken des Neuen im Alten“ werden bekannte didaktische Modelle auf ihre Gemeinsamkeiten und Unterschiede zum Muster-Ansatz untersucht. Als Beispiele wurden Modelle von Wolfgang Klafki (Didaktische Analyse, Perspektivenschema zur Unterrichtsplanung), Paul Heimann (Berliner Modell), Wolfgang Schulz (Hamburger Modell) und Kersten Reich (konstruktivistische Didaktik) herangezogen und unter einer Muster-Perspektive diskutiert und verglichen.
- Den Abschluss der Dissertation bildet der Versuch die 15 Prinzipien der Lebendigkeit von der Architektur auf die Didaktik zu übertragen. Ausgehend von einer kurzen Darstellung des relativ neuen und stark philosophisch ausgerichteten Werkes von Alexander (2006) 5
wird ein Lösungsansatz vorgestellt, der auf den Begriff der Entscheidung bei der Unterrichtsplanung bzw. Unterrichtsgestaltung rekurriert. - Eine Reihe wertvoller zusätzlicher Materialien wie grafische Übersichten der Leitfadenerstellung beider empirischer Untersuchungen sowie auswählte Beispiele didaktischer Entwurfsmuster verschiedener AutorInnen sind im Anhang versammelt. Sie vervollständigen nicht nur die Arbeit, sondern sind für LeserInnen, die sich noch nicht mit der Thematik vertraut gemacht haben, wichtiges Anschauungsmaterial.
Diese fünf Aspekte machen aus meiner Sicht deutlich, dass Reinhard Bauer das Thema nicht nur inhaltlich durchdrungen hat, sondern Forschungsinhalte und Forschungsmethode der gewählten Darstellungsform adäquat sind und gemeinsam ein stimmiges Werk bilden.
Reinhard Bauer promoviert – und nun? Weiterführende Gedanken
Da ich mich mit den in der Dissertation angesprochenen Themen und Literatur ebenfalls schon auseinandergesetzt habe, besteht für mich keine Zweifel daran, dass die vorliegende Arbeit ein wichtiger Meilenstein für den wissenschaftlichen Diskurs in der Pattern-Community darstellt. Besonders hervorheben möchte ich den Lösungsansatz den Reinhard bei der Übertragung der 15 Struktureigenschaften für Lebendigkeit gewählt hat. Er rekurriert dabei auf den Begriff der Entscheidung bei der Unterrichtsplanung bzw. Unterrichtsgestaltung. Die vom physikalischen Raum geprägten Originalbegriffe von Alexander werden in die Sprache des kognitiven Raums inklusive seiner sozialen und zeitlichen Aspekte übersetzt.
Das Problem der Übertragung räumlicher Kategorien aus der Architektur in andere inhaltliche Bereiche wurde bereits kurz nach dem Erscheinen von „The Nature of Order“ in der Pattern-Community diskutiert. Der Vorschlag von Reinhard setzt für die aktuelle Diskussion nicht nur neue inhaltliche Impulse, sondern zeichnet sich meiner Meinung nach durch eine inneren Kohärenz und didaktische Informiertheit aus. Er ist damit innovativ, neu- und einzigartig und stellt für sich alleine genommen schon ein äußerst wertvolles Forschungsergebnis dar. [Ich werde zu diesem Teil der Ergebnisse der Dissertation noch ausführlicher schreiben, insbesondere auch deshalb, weil ich selbst mich auch schon mit einer Übertragung der 15 Lebenseigenschaften von Alexander auf die Pädagogik beschäftigt habe und inzwischen den Ansatz von Reinhard stimmiger finde als meinen eigenen Versuch. – Manchmal bin auch ich lernfähig 😛 ]
Darüber hinaus in der Dissertation von Reinhard noch andere interessante Ergebnisse: So zeigt die rezeptionsgeschichtliche Analyse auf, dass die bisherige didaktische Diskussion des Muster-Ansatzes überwiegend von (lehrenden) InformatikerInnen zur Weitergabe von Seminaren zur objektorientierter Softwareentwicklung geprägt war. Ein weiterer Diskussionsstrang, der bereits interdisziplinäre Zugänge eröffnet hat, hat sich zwar in den letzten 10 Jahren eröffnet, aber auch dieser Diskurs war immer noch sehr technologisch geprägt, weil er sich auf die Gestaltung von E-Learning bzw. Blended Learning Arrangements konzentriert hat. Eine ausführliche Diskussion mit pädagogisch-didaktischer Expertise hat es bisher noch nicht gegeben, d.h. professionell tätige Pädagogen sind in die fachliche Diskussion von didaktischen Entwurfsmustern bisher wenig eingebunden.
Dieses Forschungsergebnis wird von Reinhard aber nicht nur konstatiert, sondern in seiner Tragweite in der Dissertation selbst bereits ausgelotet. Es gibt ein sehr umfangreiches Kapitel, wo eine Reihe didaktischer Modelle, die in der Bildungswissenschaft eine wichtige Rolle spielen, in ihren Zusammenhängen zum Ansatz der didaktischen Entwurfsmuster diskutiert werden. Abgesehen davon, dass alleine schon der gewählte inhaltliche Fokus dieses Teils der Dissertation neu ist, ergeben sich daraus wichtige Konsequenzen für die weitere Debatte nicht nur in der „Pattern Community“ sondern auch für den Bereich der Allgemeinen Didaktik. Beispielsweise sind in den Ergebnisses der Dissertation zwei neue Forschungsfragen implizit angelegt, die es vielleicht wert sind weiter verfolgt zu werden:
- Lässt sich aus den 15 für in die Didaktik übertragenen Lebenseigenschaften, die helfen sollen Unterrichtssituationen „lebendig“ zu machen, auch entsprechende abstrakte didaktische Strukturmodelle erstellen? Dahinter steckt die Frage: Lässt sich die eine Richtung der Übertragung von Lebenseigenschaften für die didaktische Gestaltung auch anders herum denken, d.h. von den didaktischen Prinzipien hin zu einem neuen Kategorialmodell der Didaktik?
- Lässt sich aus der Analyse der (hierarchischen) Beziehungsstruktur von didaktischen Entwurfsmustersprachen und ihrer sprachlich-sequentiellen Repräsentation in „Quick Access Tables“ sogar eine Annäherung zu (besseren) Trainings-Leitfäden oder Handreichungen machen, die ja ebenfalls sequentiell organisiert sind? Dahinter steckt die Frage ob die Theorie der Mustersprachen einen grundsätzlich radikalen alternativen Denkansatz darstellt oder ob der Musteransatz (auch) als eine Verbesserung bereits bestehender didaktischer Strukturen von Lehr- und Lernmaterialien dienen kann?
Empfehlungen für mögliche Publikationsstrategien
Im Zusammenhang meiner Überlegungen zur wissenschaftlichen Karriereplanung (siehe dazu meine einschlägigen Beiträge auf diesem Weblog) empfehle ich Reinhard folgende Publikationsstrategie:
- Die gesamte Dissertation sofort über den Dissertationsserver der Alpen-Adria Universität Klagenfurt online zu stellen.
- Einzelne Aspekte aus der Dissertation herausgreifen und in entsprechenden passenden Zeitschriften als eigenständige Artikel neu zu verfassen.
- Die gesamte Arbeit etwa in 1-2 Jahren in Englisch zu übersetzen und die Dissertation dabei so zu überarbeiten, dass die für eine Qualifizierungsarbeit notwendigen Um- und Abwege überprüft und gegebenenfalls weggelassen werden und umgekehrt in der Zwischenzeit neu aufgetretene Erkenntnisse eingearbeitet werden.
Fußnoten
- Bauer, Reinhard. 2014. „Didaktische Entwurfsmuster. Diskursanalytische Annäherung an den Muster-Ansatz von Christopher Alexander und Implikationen für die Unterrichtsgestaltung“. Klagenfurt: Alpen-Adria Universität Klagenfurt. Dissertation.
- Meyer, Hilbert. 1994. Unterrichtsmethoden 1, Theorieband. 6. Aufl. Frankfurt am Main: Scriptor
- Polanyi, Michael. 1985. Implizites Wissen. Suhrkamp Verlag KG.
- Neuweg, Georg Hans. 1999. Könnerschaft und implizites Wissen. Zur lehr-lerntheoretischen Bedeutung der Erkenntnis- und Wissenstheorie Michael Polanyis. Waxmann.
- Alexander, Christopher. 2006. The Nature of Order Set: v. 1, v. 2, v. 3 & v. Center for Environmental Structure.
Eine Antwort auf „Reinhard Bauer promoviert mit Auszeichnung“
[…] Reinhard Bauer promoviert mit Auszeichnung – GedankensplitterGedankensplitter. 20.6.2014: Glücklich und erleichtert: Reinhard Bauer (2. von links) und “seine” nicht minder erfreute Prüfungskommission (von links nach rechts): Peter Baumgartner: Erstprüfer; Wilhelm Berger: Zweitprüfer und Werner Lenz: Vorsitzender Am Freitag, den 20. […]